SGA-600系列便攜式偏二甲肼(C2H8N2)氣體檢測儀是深國安電子運用十多年氣體探測器生產經驗,聘請一流設計團隊,獨立自主研發生產(外觀專利號:201730044723.6)的一款單手可握、方便移動的智能型氣體檢測儀表;是全球首款搭載智能光感控制,集氣體、溫度、濕度、時間、吸氣泵、報警、記錄、數據存儲為一體的多功能氣體檢測報警裝置,并取得國家知識產權局頒發的實用新型專利證書(專利號:201720159428.X);客戶只需一鍵開機,無需任何化學試劑,即可實時對空氣中的氣體濃度進行檢測;
SGA-600系列
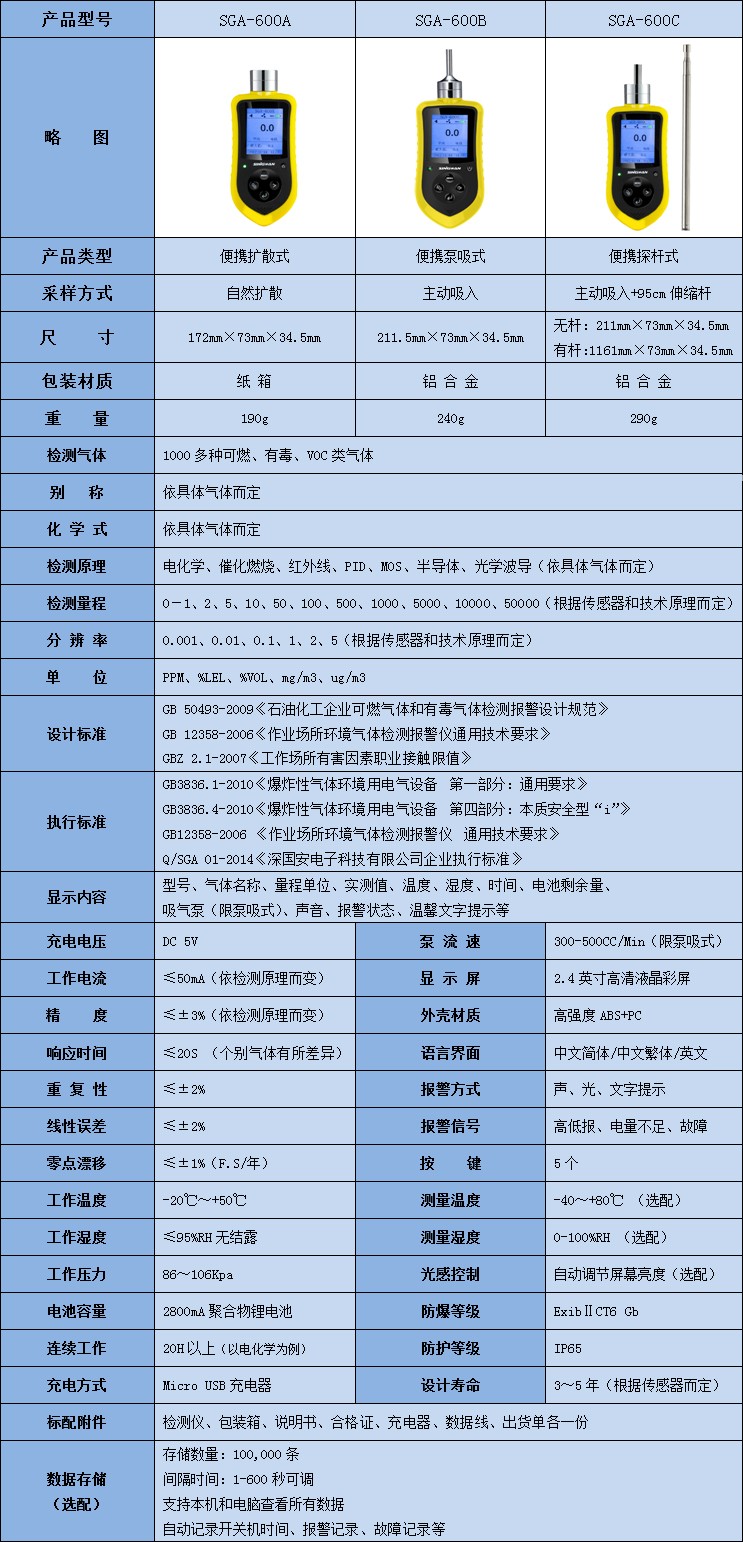
便攜式偏二甲肼(C2H8N2)檢測儀技術選型表
擴散式|泵吸式|探桿式


一、產品簡介
SGA-600系列便攜式偏二甲肼(C2H8N2)氣體檢測儀是深國安電子運用十多年氣體探測器生產經驗,聘請一流設計團隊,獨立自主研發生產(外觀專利號:201730044723.6)的一款單手可握、方便移動的智能型氣體檢測儀表;是全球首款搭載智能光感控制,集氣體、溫度、濕度、時間、吸氣泵、報警、記錄、數據存儲為一體的多功能氣體檢測報警裝置,并取得國家知識產權局頒發的實用新型專利證書(專利號:201720159428.X);客戶只需一鍵開機,無需任何化學試劑,即可實時對空氣中的氣體濃度進行檢測;當現場被測氣體達到預設的報警點時,會自動發出聲光報警。并有溫馨文字提示;產品采用國際領先的氣體檢測傳感技術和深國安獨有的專利電路設計(專利號:201720152153.7),10秒鐘即可出檢測結果;經權威第三方專業機構計量檢測,實測精確度高達3%以內,可與國外原裝進口的氣體檢測分析儀相媲美。
SGA-600系列便攜式偏二甲肼(C2H8N2)氣體檢測儀具有設計前衛、操作簡便、反應靈敏、測量精準、堅固耐用、壽命長久等特點;警示“黃”配以磨砂“黑”色調,沉穩醒目;人體工程學“十字型”按鍵設計,操控簡便;3.5英寸超高清液晶彩色屏幕,美觀大方;高強度ABS+PC塑膠外殼,耐酸、耐堿、耐寒、耐熱、耐沖擊、易阻燃;32位納米級微處理器+24位超高ADC采集芯片,計算速度更快、測量更精確;本安型電路設計、安全可靠;內置世界著名吸氣泵品牌-德國THOMAS微型真空泵,提供穩定、持久氣流。并有高低5個檔速可調;國外原裝進口氣體傳感器,精度高、穩定性強、誤差率低、直線性好;2800mA大容量鋰電池,為氣體檢測提供持久續航; PPM與mg/m3量程單位自由切換,簡單明了;中文簡體、中文繁體、英文三種語言操作界面,適用所有人群操作;還可選配智能光感控制,無論室內還是戶外,可根據當前光照度自動調節屏幕亮度;更有數據存儲功能,輕松存儲100,000條數據。并支持本機查看所有保存的歷史數據、開關機記錄、報警記錄、故障記錄等;還可通過專配的數據導出軟件,將數據導成EXCEL表格和圖表格式,進行打印、編輯等;另有延長式探桿可以提供,上至屋頂、下至角落,自由伸縮,無所不能;可以說,SGA-600系列便攜式偏二甲肼(C2H8N2)氣體檢測儀是當前國內最先進、最智能的一款氣體濃度檢測報警產品。
SGA-600系列便攜式氣體檢測儀按使用方式共分為:SGA-600A系列便攜擴散式偏二甲肼(C2H8N2)氣體檢測儀、SGA-600B系列便攜泵吸式偏二甲肼(C2H8N2)氣體檢測儀和SGA-600C系列便攜探桿式偏二甲肼(C2H8N2)氣體檢測儀三款,具體區別請參照下面產品參數列表。
●專利外觀,專利技術,國際品質,國產價格;
●支持1000多種可燃、有毒和揮發性氣體檢測;
●本安型電路設計、安全可靠、資質齊全;
●“十字型”按鍵設計,最符合人體工程學;
●外觀精美、操作方便、測量精準、堅固耐用;
●集光感、氣體、溫度、濕度、時間、吸氣、報警、數據存儲為一身,功能強大;
●3.5英寸超高清液晶彩屏,320*240分辨率,完美呈現各項氣體檢測指標;
●24位數據采集芯片+32位納米級微處理器,分辨率更高、反應速度更快;
●高強度ABS+PC塑膠外殼,耐酸、耐堿、耐寒、耐熱、耐沖擊、易阻燃;
●國外原裝進口氣體傳感器,精度高、穩定性強、誤差率低、直線性好;
●內置德國THOMAS微型真空泵,噪音低、壽命長、氣流穩定、持久;
●全量程溫濕度補償和數據修正,測量精度可媲美國外原裝進口氣體檢測儀;
●深國安獨有的專利電路設計和智能算法,可捕捉到空氣中PPB級的氣體濃度變化;
●客戶可根據需要,自行設置高、低段報警值、調零、泵的速度及聲音的開關等功能;
●全程記錄儀表使用情況,現場由你掌握:如何時開關機、何時報警、何時發生過故障等;
●多重保護:防過載沖擊、防過電壓、防靜電干擾、防磁場干擾;
●智能光感控制:儀器會在不同強度光照下,自行調節屏幕亮度;
●延長探桿,自由伸縮,下天入地,無所不能;
●2800mA大容量鋰電池,可連續工作20小時以上;
●吸氣速度5檔調控、光照度10等級調節,超智能;
●Micro USB設計,兼容所有Android手機充電器、充電寶;
●雙重數據恢復、安全無憂:智能一鍵復位+恢復出廠設置;
●中文簡體、中文繁體、英文三種語言操作界面,適用于所有人群使用;
●PPM與mg/m3、%VOL量程單位可自由切換,方便數據識別;
●現場濃度達到報警點時,聲光報警的同時,操作界面上還會數值的顏色變化及文字提示;
●支持100,000條數據存儲、下載、打印、編輯、導出、圖表顯示等;
數據保存間隔可在1-600秒之間自由設置
支持本機查看保存的所有測量數值和時間日期
可通過電腦專用軟件查看圖表、導出數據等
●高檔鋁合金外箱,耐壓、防震、防摔,易攜帶
●防爆等級:ExibⅡCT6Gb
●防護等級:IP65

